![[field:title/]](/e/data/images/notimg.gif)
我国科学家曾春雨获美国心脏学院杰出科学家奖 5月15日晚8点,在美国心脏学会和美国心脏协会联合举办的年度科学大会上,陆军军医大学陆军特色医学中心心血管内科主任曾春雨获得美国心脏学院(ACC)杰出科学家...
2023-05-09
![[field:title/]](/e/data/images/notimg.gif)
新研究为减少皮肤疤痕带来希望 新华社悉尼5月12日电(刘诗月)澳大利亚研究人员日前在英国《自然·通讯》杂志上发表论文称,他们找到了疤痕形成的关键原因,为减少人体皮肤疤痕带来希望。 领导...
2023-05-09
![[field:title/]](/d/file/p/2023/05-09/343d30ac850696dd997ea5c475f31d29.jpg)
赵宇亮院士:“智能纳米机器用于重大疾病治疗的研究进展” 【编者按】2020年11月29日,国家自然科学基金委员会交叉科学高端学术论坛在京召开。来自计算数学、人工智能、生物物理、人因工程、量子计算、纳...
2023-05-09
![[field:title/]](/d/file/p/2023/05-09/98b4865a84786c7c300436db77c7188a.jpg)
胃癌抗肿瘤免疫“超级战士”细胞被发现
徐洁杰研究组供图 复旦大学基础医学院教授徐洁杰团队在一项纳入1360名胃癌患者大样本、四队列(来自不同的临床中心)的研究中,发现并成功验证CXCR5+CD8+T...
2023-05-09
![[field:title/]](/d/file/p/2023/05-09/0f05bdd6fccf50b57feca5418e630b65.png)
“一针、二针、三针”的新冠疫苗有何区别?权威解答来了 中国疾控中心研究员邵一鸣31日在国务院联防联控机制新闻发布会上介绍,目前我国使用的新冠疫苗,分为3种类型:灭活疫苗、腺病毒载体疫苗和重组蛋白疫...
2023-05-09
![[field:title/]](/e/data/images/notimg.gif)
吴孟超生前最牵挂的地方,誓向肝癌发起“集团式进攻” 99岁的中国科学院院士、“中国肝胆外科之父”吴孟超走了,最后留给世界的,是人们雨中夹道相送的幕幕场景,是这位耄耋老人一生追逐并传承的肝...
2023-05-09
![[field:title/]](/e/data/images/notimg.gif)
新研究:孕期吸烟可能增加孩子患先天性心脏病风险 新华社伦敦5月27日电(记者张家伟)英国布里斯托尔大学27日发布的一项研究说,女性在怀孕期间吸烟可能会增加所生孩子患先天性心脏病的风险。 该校学...
2023-05-09
![[field:title/]](/e/data/images/notimg.gif)
新华时评:肝胆不忘一寸丹 新华社上海5月26日电 题:肝胆不忘一寸丹 新华社记者肖春飞、王默玲 5月26日,上海以一场雨,送别吴孟超,一个不凡的中国人。 吴孟超为什么不凡? 有人统...
2023-05-09
![[field:title/]](/e/data/images/notimg.gif)
研究发现女性患痴呆症风险会随血压升高而增加 新华社悉尼6月6日电(李馨宇)澳大利亚日前一项新研究发现,血压对于男性和女性患痴呆症风险的影响不同,女性患痴呆症风险会随血压升高而增加,论文已发表在英国《...
2023-05-09
![[field:title/]](/e/data/images/notimg.gif)
升高胆固醇?牛奶不背锅 5月24日,一项新研究显示,经常饮用牛奶与胆固醇水平升高无关。 英国雷丁大学、澳大利亚南澳大利亚大学和新西兰奥克兰大学等机构的科学家团队发表在《国际肥胖期刊》的这项...
2023-05-09
![[field:title/]](/e/data/images/notimg.gif)
抗艾新药降低HIV感染者合并症风险 艾滋病是威胁全球公共卫生的重大挑战之一。目前艾滋病仍无法治愈,HIV感染者需终身接受抗逆转录病毒治疗。研究显示,长期接受某些抗逆转录病毒治疗的HIV感染者更容易出...
2023-05-09
![[field:title/]](/e/data/images/notimg.gif)
关于请加快新药创制和传染病防治两科技重大专项资金使用数据系统填报进度的函 科技发展中心: 按照《科技部发展改革委财政部关于组织开展国家科技重大专项(民口)总结验收工作的通知》要求,各专项要于2021...
2023-05-09
![[field:title/]](/e/data/images/notimg.gif)
为降低失明风险,糖尿病患者确诊后应定期做眼底检查 “有30%-40%的视力损害是由高血压、糖尿病、动脉硬化等慢性病造成的。”6月6日,全国爱眼日,全国防盲技术指导组组长、首都医科大学附属北京同...
2023-05-09
![[field:title/]](/e/data/images/notimg.gif)
重磅!新研究发现新冠病毒破坏肺部的原因 美国能源部布鲁克海文国家实验室的科学家在8日《自然·通讯》杂志上发表了首个详细的新冠病毒包膜蛋白(Envelope protein,E蛋白)的原子级模型,该蛋白与维持肺...
2023-05-09
![[field:title/]](/e/data/images/notimg.gif)
阿尔茨海默病小胶质细胞基因特征揭示 科技日报讯 (实习记者张佳欣)近日,新加坡杜克-新加坡国立大学医学院和澳大利亚莫纳什大学的科学家发现了与淀粉样斑块吞噬作用相关的小胶质细胞的基因表达特征,为研究...
2023-05-09
![[field:title/]](/e/data/images/notimg.gif)
张文宏:疫苗接种是现代人身后的“隐形保护神” 6月4日下午,在浦江创新论坛“全球健康与发展分论坛”中,围绕“疫苗和全球健康”的议题,复旦大学附属华山医院感染科主任张文宏发表了&l...
2023-05-09
![[field:title/]](/e/data/images/notimg.gif)
新研究详解沙粒病毒复制调控机制 为开发广谱性抗病毒药物提供靶点 在6月14日以封面形式发表于《自然—微生物学》的一项研究中,中科院微生物所研究员施一与合作者利用冷冻电镜技术,解析了两种沙粒...
2023-05-09
![[field:title/]](/e/data/images/notimg.gif)
国际最新研究:一款阿尔茨海默病疫苗显示安全性和免疫应答 中新网北京6月15日电 (记者 孙自法)施普林格·自然旗下专业学术期刊《自然-衰老》最新发表一篇医学研究论文称,研究人员针对俗称老年痴呆...
2023-05-09
![[field:title/]](/e/data/images/notimg.gif)
科研新成果:科研人员制备出生物玻璃可高效修复损伤皮肤 中新网合肥7月6日电 (吴兰 陈瑞果 马坤)记者6日从中科院合肥研究院获悉,该院强磁场中心王俊峰研究员和福州大学张腾教授合作,成功制备出纳米级硼酸...
2023-05-09
![[field:title/]](/e/data/images/notimg.gif)
世界卫生组织发布卫生健康领域人工智能伦理与治理指南 科技日报记者 张盖伦 世界卫生组织(WHO)于6月28日正式发布了“世界卫生组织卫生健康领域人工智能伦理与治理指南(Ethics and Govern...
2023-05-09
![[field:title/]](/e/data/images/notimg.gif)
血液中部分蛋白质水平异常或有助预测阿尔茨海默病风险 新华社北京6月26日电 美国研究人员开展的一项新研究发现,阿尔茨海默病发病风险与血液中数十种蛋白质水平异常有关,而这种异常提前数年已开始出现...
2023-05-09
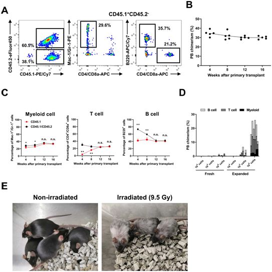
![[field:title/]](/d/file/p/2023/05-09/457c89161511b47b4e203f985fa85768.png)
新方法富集造血干细胞,有望培育出更好的骨髓嵌合小鼠 为了研究人类健康和疾病中的免疫系统,科学家们通常使用经过基因操纵的小鼠造血干/祖细胞(hematopoietic stem and progenitor cell, HSPC)作为一个强大...
2023-05-09
![[field:title/]](/e/data/images/notimg.gif)
人工智能助失语瘫痪者重新“开口” 新华社北京7月17日电 《参考消息》17日刊登美国《大众科学》月刊网站的报道《人工智能助失语瘫痪者重新开口》。摘要如下: 2003年,一名20岁的男子在车祸后发生...
2023-05-09
![[field:title/]](/e/data/images/notimg.gif)
美味食品隐藏“三高”风险 专家倡议推动食品包装正面标识 新华社北京7月17日电(雷云亮、徐鹏航)薯片、饮料、饼干……这些美味的食品往往隐藏着高盐、高油、高糖的风险。在16日举行的食品包...
2023-05-09
![[field:title/]](/e/data/images/notimg.gif)
走向世界的中国创新药物 来自中国的原创药物,正在世界范围内获得认可。 今年1月,中国药企百济神州宣布与全球制药巨头诺华就百泽安®(替雷利珠单抗)在海外多个国家的开发、生产与商业化达成合作...
2023-05-09